臺灣職能治療學會網站導覽
網站導覽
登入
中文
中文
English
最新消息
課程專區
學會&會員活動
OT知識學堂
關於學會
章程與法規
章程
法規
倫理
組織架構
現任理監事
現任委員會
歷屆理監事
學會簡介
專案計畫
學會榮譽
全國性社會團體公益貢獻獎
臺北市優秀身心障礙者職業重建服務機構
臺北市身心障礙者職務再設計服務評鑑
臺北市身心障礙職業輔導評量服務案評鑑
桃園縣身心障礙者職業輔導評量評鑑
早期療育棕櫚獎
恭賀本會周映君常務理事獲得2022全國開放教育優良課程優選獎
恭賀本會前理事張鳳航老師榮獲111年吳大猷先生紀念獎
全國性社會團體工作評鑑
恭賀本會副祕書長張婉嫈及陳玉蘭治療師榮獲第十二屆早期療育棕櫚獎
恭賀本會理事 黃慶凱職能治療師及專業品質委員會委員 郭穠榛主任榮獲【110年度桃園市優良醫師及各類醫事、藥事人員】
恭賀本會研究發展委員會委員謝妤葳老師榮獲110年吳大猷先生紀念獎
恭賀本會前副秘書長陳官琳老師榮獲109年吳大猷先生紀念獎
恭賀本會第17屆張玲慧理事長當選亞太職能治療聯盟(APOTRG)總會長
聯絡我們
常見問題
會員專區
會費繳納資訊
入會申請
會員資訊
會員登入
基本資料
歷屆修課資料
資訊推廣分享申請
研究獎勵辦法
專業教育
養成教育
職能治療可信賴專業活動(EPAs)
通過 WFOT 課程認證學校
提供職能治療教育之學校
實習教學
繼續教育
課程公告及報名
通訊學分申請
繼續教育積分辦法
繼續教育積分核定
證書/證明/出席申請
職能治療核心能力
作者群
緣由
職能治療共同核心能力
生理障礙職能治療核心能力
心理障礙職能治療核心能力
兒童職能治療核心能力
社區職能治療核心能力
職能治療經營管理核心能力
專業態度與專業發展核心能力
參考資料
PDF檔案下載
能力進階
進階制
進階制線上申請連結2025年12月01日-2026年01月05日
職能治療師專業能力進階制度認證辦法(民國114年3月30日修正通過)
職能治療師專業能力進階制度通過名單-114年10月
職能治療師專業能力進階制度通過名單-114年7月
職能治療師專業能力進階制度通過名單-114年4月
職能治療師專業能力進階制度通過名單-114年1月
職能治療師專業能力進階制度通過名單-113年10月
職能治療師專業能力進階制度通過名單-113年7月
職能治療師專業能力進階制度通過名單-113年4月
職能治療師專業能力進階制度通過名單-112年12月第二梯
職能治療師專業能力進階制度通過名單-112年12月
職能治療師專業能力進階制度通過名單-112年10月
職能治療師專業能力進階制度通過名單-112年07月
職能治療師專業能力進階制度通過名單-112年04月
職能治療師專業能力進階制度通過名單-112年01月
職能治療師專業能力進階制度通過名單-110年10月
職能治療師專業能力進階制度通過名單-111年1月
職能治療師專業能力進階制度通過名單-111年4月
職能治療師專業能力進階制度通過名單-111年7月
職能治療師專業能力進階制度通過名單-111年10月
認證課程
表單下載
能力進階Q&A
職能學會治療立場聲明
【電台訪談】吳菁宜理事長分享修法及職能治療的重要性
「職能治療師應該與其他醫事人員有一樣的開業資格」-職能治療師法修法說明-第19條
職能治療師法修法-修法總說明
職能治療師法修法-修法說明
職能治療師法修法-必要性
請支持職能治療師法修法
職能治療核心能力
國際專區
國際訊息
國際研討會
出版專區
期刊
期刊投稿
學會期刊下載
各期簡訊
出版品
學會出版
會員出版
其他出版
出版訂購
下載專區
WFOT課程審查表單
研究獎勵辦法
優良研究論文獎勵辦法
黃曼聰女士紀念論文獎
英文論文編修補助辦法
專題研究計畫補助辦法
優良職能治療臨床實習學生評選要點
優良職能治療臨床教師評選要點
專業資源
職能治療核心能力
生理治療
心理治療
兒童治療
社區治療
職能治療可信賴專業活動 (EPAs)
實習教學
臨床及社區教師認證
各期簡訊
COVID-19專區
其他下載
學術研討會(conference)
選單
首頁
最新消息
訊息公告
最新消息
選單
全部
訊息公告
媒體報導
學會榮譽
協助公告
訊息公告
2025.08.22
訊息公告
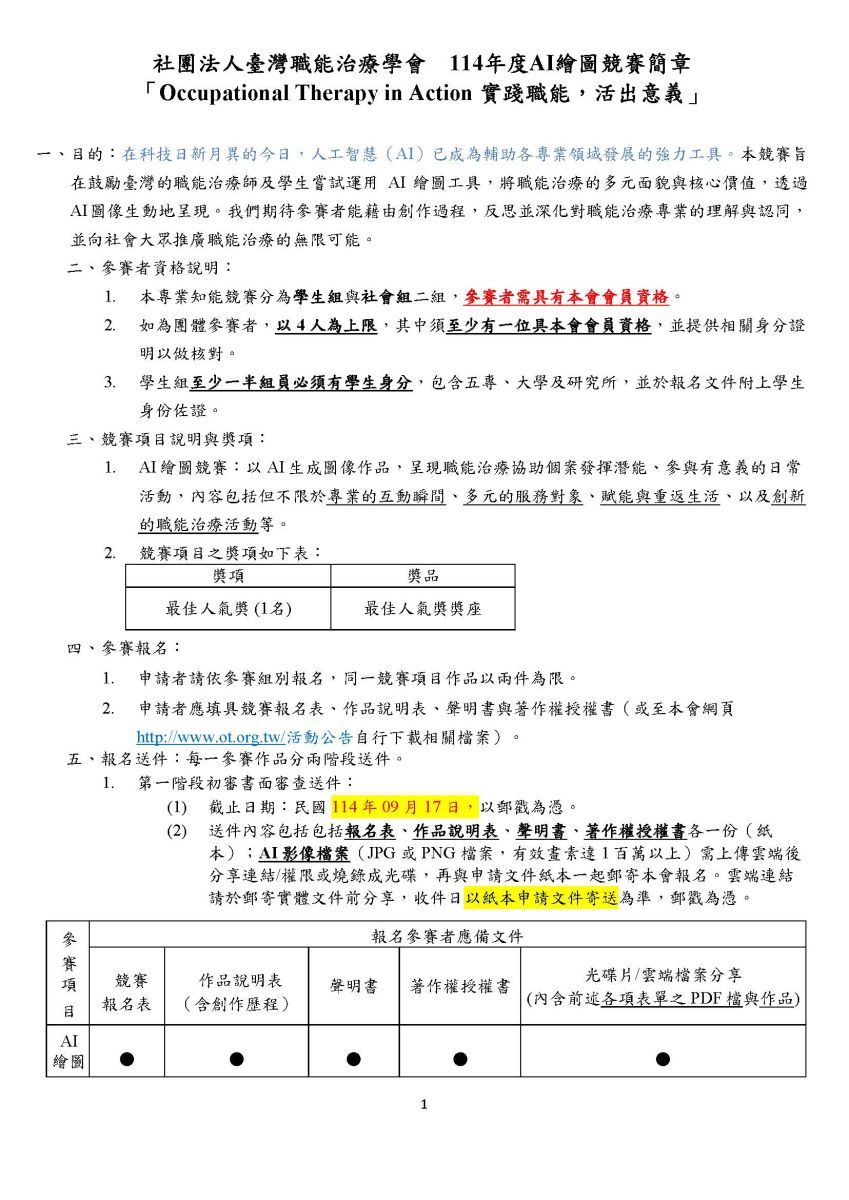
114年度AI繪圖競賽-Occupational Therapy in Action 實踐職能,活出意義
附檔列表
01.114年臺灣職能治療學會AI繪圖競賽-簡章_v2_1140825.pdf
02.114年臺灣職能治療學會AI繪圖競賽-報名表.docx
03.114年臺灣職能治療學會AI繪圖競賽-競賽作品說明表.docx
04.114年臺灣職能治療學會AI繪圖競賽-聲明書.docx
05.114年臺灣職能治療學會AI繪圖競賽-著作權授權書.doc
回前一頁
TOP